提问时间:2023-07-20 15:22:10
1个回答
帮助0人
咸鱼之王俱乐部铭牌怎么获得2023?俱乐部铭牌有什么用?俱乐部在争霸赛或排位赛结束时,会获得相应的俱乐部铭牌。下面小编就告诉大家咸鱼之王俱乐部铭牌获取途径一览,感兴趣
鸽子精
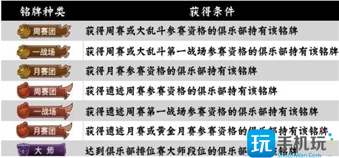
咸鱼之王俱乐部铭牌怎么获得2023?俱乐部铭牌有什么用?俱乐部在争霸赛或排位赛结束时,会获得相应的俱乐部铭牌。下面小编就告诉大家咸鱼之王俱乐部铭牌获取途径一览,感兴趣的小伙伴不要错过了。

1、俱乐部在争霸赛或排位赛结束时,会获得相应的俱乐部铭牌,包括周团赛、月团赛、大师、王者等类型的铭牌;

2、俱乐部团长可以选择想要展示的铭牌类型,当俱乐部获得该类型铭牌之一时,会自动装配到俱乐部头像下方;
3、俱乐部铭牌持续七日,若七日后俱乐部没有再次获得该类型铭牌之一,则铭牌将消失。
以上就是极手游小编为大家带来的咸鱼之王俱乐部铭牌获取方法。想要了解更多相关攻略的小伙伴可以关注极手游,此外还有很多游戏等待着大家~
在模拟山羊3游戏中,我们可以探索地图获得一个滑翔伞也就是滑翔翼,让你可以在天空上滑翔,那我们怎么获得滑翔翼呢,滑翔翼在哪里可以获取,一起来看看吧! 1、首先来到莫伍德
回答数:1 参与人数:1
在模拟山羊3游戏中,地图中散布着很多的饰品、装备道具可以收集,其中就包含了喷气背包,那我们在哪里可以获得喷气背包呢,飞行背包在哪里获得,一起来看看吧! 1、首先来到美
回答数:1 参与人数:2
有很多玩家想知道如何在游玩使命召唤19现代战争2画面设置怎么调。所以今天小编就给大家简单地介绍一下使命召唤19现代战争2画面设置详情推荐。想知道的小伙伴一起接着往
回答数:1 参与人数:1
在荒野大镖客2游戏中,拥有很多的任务需要玩家攻略,那么荒野大镖客2寡妇任务怎么触发呢?下面小编就为大家带来了荒野大镖客2寡妇任务触发攻略,让我们一起去看看吧!荒野大镖
回答数:1 参与人数:0
csgo2控制台代码是什么?csgo这款游戏是能够自己去设置控制台的指令来改变一些游戏的参数的,小编在这里整理了csgo2控制台指令代码大全,如果大家对于指令不了解的话可以往
回答数:1 参与人数:0
荣耀战魂游戏是支持联机的游玩的,但玩家想在一块屏幕上游玩是无法支持的,游戏只能联网邀请好友入队,不能本地双人游玩! 荣耀战魂可以本地双人吗: 答:不能。 1、荣耀
回答数:1 参与人数:0
在dnf游戏中,玩家可以存储许多的金币,那么dnf背包金币上限是多少呢?许多萌新玩家都不太清楚,所以小编就为大家带来了dnf背包金币上限一览,让我们一起去看看吧!dnf背包金币上
回答数:1 参与人数:56
在烟雨江湖游戏中,火阳丹是一个非常重要的丹药,那么烟雨江湖火阳丹怎么获得呢?下面小编就为大家带来了烟雨江湖火阳丹获得方法,感兴趣的小伙伴快来了解一番吧!烟雨江湖火阳
回答数:1 参与人数:91
梦幻西游建邺城探案任务怎么完成?建邺城探案是游戏中的一个任务,很多小伙伴还不清楚这个任务的具体流程。今天小编为大家带来梦幻西游建邺城探案任务详情攻略大全,希望可
回答数:1 参与人数:2
回答数:1 参与人数:0
8127个解答
帮助5032人